Rassegna applicazioni in ambito biomedico
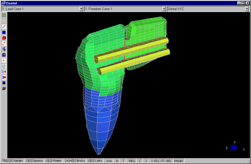
Ponte dentale

L'analisi ad elementi finiti è ormai riconosciuta come uno strumento essenziale per la progettazione ed e' utilizzata largamente in ogni campo dell'ingegneria. L'applicazione del metodo degli elementi finiti all'ingegneria biomedica e' relativamente recente. Un esempio e' la ricerca collegata al progetto di un nuovo ponte dentale.

Impianto comprendente il dente e il ponte - visto da fuori.

Mappa delle tensioni corrispondenti ad un carico tipico da morso.
Articolazione dell'anca

Impianto dell'articolazione dell'anca. Nella progettazione degli impianti d'anca, un obiettivo importante e' estendere la durata del materiale del supporto. Ciò richiede che si comprenda bene lo stato di tensione complesso che si determina nella zona del contatto.
Colonna vertebrale

Straus7 è stato utilizzato in ricerche sul comportamento della colonna vertebrale, quando è soggetta alle manipolazioni tipiche della fisioterapia.