Rassegna applicazioni in ambito navale
Catamarano da 80m

Modello di catamarano utilizzato per l'analisi della resistenza globale. La superficie dello scafo è modellata da elementi shell.
Si può facilmente creare la mesh di strutture come questa, con gli strumenti di lofting presenti in Straus7.

Le costolature e gli irrigidimenti longitudinali sono modellati con elementi beam. Gli strumenti di lofting allineano automaticamente gli assi degli irrigidimenti longitudinali in modo che risultino perpendicolari alla superficie dello scafo.
Scomparto del catamarano

Scomparto dello scafo del catamarano. Questo modello dettagliato serve a valutare l'effetto dei carichi dovuti all'azione delle onde.
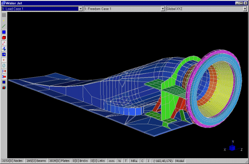
Idrogetto per catamarano

L'analisi a fatica degli idrogetti presenti sui catamarani è richiesta dall'ente per la certificazione. I carichi dovuti ad esempio a fermate improvvise, inducono forti tensioni cicliche nel materiale e nei bulloni. Si utilizza la distribuzione delle tensioni ricavata da un'analisi statica per valutare la vita a fatica.